首页
今天是:2025年11月01日,星期六 欢迎进入tap国际版进入教程网站!
┆
taptap下载入口安卓
学校简介
|
学校领导
|
历史沿革
|
机构设置
┆
taptap国际网页
最新公告
|
教育新闻
|
职业教育活动周
|
综合信息
|
图片新闻
|
视频播报
┆
信息公开
基本信息
|
招生考试信息
|
财务、资产收费信息
|
人事、师资信息
|
教学质量信息
|
学生管理服务信息
|
学风建设信息
|
其他
┆
招生就业
┆
党群工作
喜迎二十大 奋进新征程
|
《习近平谈治国理政》第四卷
|
党建工作
|
团建工作
|
学习园地
|
教职工大会
|
十九届七中全会专栏
┆
校园文化
校园原创
|
红色文化
|
在线图库
|
校园快讯
┆
人才招聘
招聘信息
┆
教学动态
教学动态
┆
教辅管理
网络中心
|
图书馆
┆
后勤服务
后勤服务
┆
联系我们
联系方式
教辅管理
网络中心
图书馆
网络中心
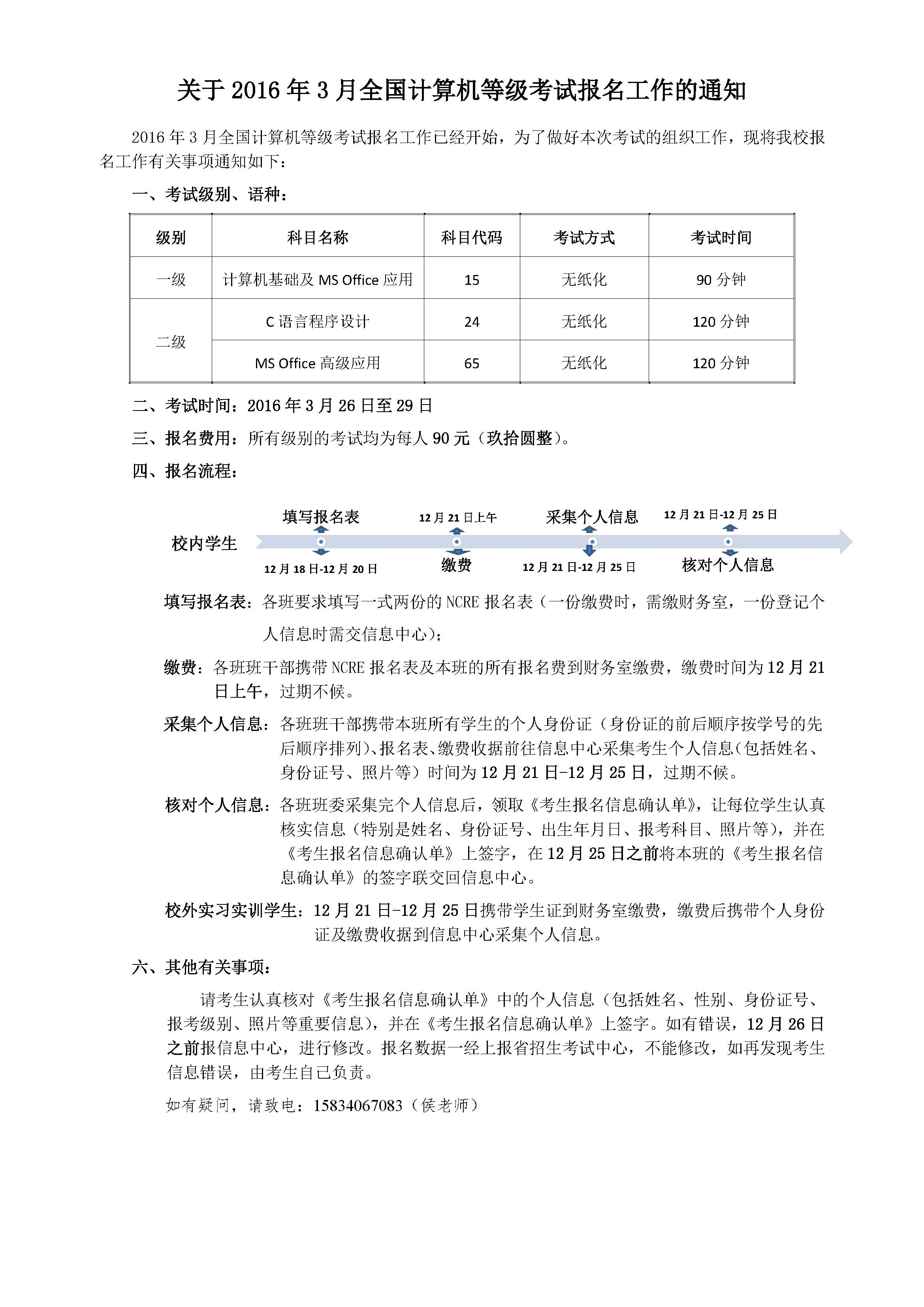
关于2016年3月全国计算机等级考试报名工作的通知
发布时间:2015-12-21 09:35 作者: 来源: 点击次数:22808
版权所有:tap国际版进入教程 学院地址:山西省太原市尖草坪区和平北路东流街 联系电话:0351—6655967、6655188、6655005
晋ICP备14001401号-1
taptao国际版